今天带来的内容是相关政务服务档案的归档要求,在此声明文章依据档案局(政务服务事项电子文件归档规范DA/T85—2019)概括整理;内容仅供参考。
在这里和大家概括一下政务服务档案是指各级政企相关部门及事业单位,根据法律法规,为社会团体、企事业单位和个人提供的许可、确认、裁决、奖励、处罚等行政服务所产生需要存档资料文件。
政务服务事项包括行政权力事项和公共服务事项。政务服务事项包括行政权力事项和公共服务事项。
1.电子归档功能需求基本需求
1.1一体化在线平台应具备政务服务事项电子文件归档功能,其基本功能应符合《GB/T18894—2016中 5.1 》的基本规定。 基于一体化在线平台开发的政务服务事项电子档案管理能应符合GB/T18894—2016中5.2的基本规定。
1.2归档配置功能
应能配置政务服务事项电子文件的归档范围、档案保管期限、电子文件号生成规则、档案密级、档案开放标识等内容。
1.3整理组件功能
应能根据归档配置自动对电子文件及其元数据进行收集和整理,形成归档信息包,可支持通过时间和数字摘要等技术手段确保电子文件真实性、安全性。
1.4清点检测功能
1.4.1应能在形成归档信息包时,根据归档配置信息对归档信息包的规范性、完整性等进行必要的自动检测和清点,并支持合格信息包的自动归档。
1.4.2应能根据需要对自动检测结果不合格的待归档电子文件及其元数据进行人工补充;应能对特殊原因造成的不合格结果进行容缺归档并备注说明具体原因。
1.5数据交换功能
1.5.1应支持对归档过程中的电子文件和电子档案按需求进行分类统计,对归档配置及归档数据进行在线监管。
1.5.2 应能对归档过程中的所有操作及操作人员、时间和结果等日志信息进行记录和跟踪审计。
2.归档流程要求
2.1 工作流程
2.1.1 政务服务事项电子文件归档工作流程包括一体化在线平台归档功能的开发和部署、电子文件归
档范围和档案保管期限表的制定和审核、归档配置、开展归档等工作。
2.1.2 应先完成电子文件归档范围和档案保管期限表的制定和审核,以及一体化在线平台归档功能的
开发和部署,再根据电子文件归档范围和档案保管期限表进行归档配置,最后由系统根据归档配置进行
归档,归档工作流程示意图参见附录 A。

2.2 电子文件归档范围和档案保管期限表的制定
2.2.1 应依据国家档案局令第8号以及部门行政权力清单、责任清单、公共服务事项目录等要求制定
政务服务事项电子文件归档范围与档案保管期限表,政务服务形成的纸质文件归档范围与档案保管期
限按其执行。保管期限分为定期和永久,定期不应低于行政管理、诉讼、审计等活动所需的追溯年限。
2.2.2 电子文件归档范围和档案保管期限表应以政务服务事项的最小细分项(如子项)为单位制定。
2.2.3 政务服务事项的电子文件归档范围包括:
a) 反映政务服务事项办理部门主要职能活动和基本历史面貌的,对本部门工作、国家建设和历史研究具有利用价值的电子文件;
b) 政务服务事项办理部门办理行政权力事项和公共服务事项等活动中形成的在维护国家、集体和公民权益等方面具有凭证价值的电子文件;
c) 其他对政务服务事项办理部门的工作具有查考价值的电子文件。
2.2.4 政务服务事项办理过程中以数据共享形式调阅的电子证照及其元数据应与该办件形成的电子文件及元数据一并归档。
2.2.5 用以证明行政执法全过程,满足司法审查等需要的行政执法文件、证据及其他相关材料应当归档,包括:证据性材料、程序性材料、结果性材料。
3.归档配置
3.1 归档配置以政务服务事项的最小细分项进行设置。
3.2 归档配置的内容包括但不限于保管期限、开放程度、密级、归档范围和归档材料目录、归档辅助信息。归档辅助信息可根据归档工作实际进行设置,政务服务事项的归档材料目录示例参见附录 B。

4.归档工作的开展
4.1 归档步骤
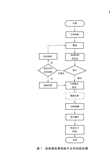
政务服务事项电子文件以单个办件为基本单位分两个阶段归档,一般由系统自动进行:
a) 第一阶段是在一体化在线平台上进行的预归档,这一阶段对电子文件及元数据进行收集和整
理,形成完整的归档信息包,并进行清点和生成验证消息;
b) 第二阶段是脱离一体化在线平台(或脱离一体化在线平台的业务归档模块),将归档信息包交换到电子档案管理系统(或一体化在线平台的电子档案管理模块)上进行的正式归档,这一阶段进行归档信息包的数据交换、归档检测、整理编目等过程,形成政务服务事项电子档案。
政务服务事项电子文件归档步骤见图1。

4.2 文件收集
4.2.1政务服务事项办结后,系统根据预先设置的归档范围和归档材料目录,自动将政务服务事项办理过
4.2.2程中形成的电子文件组件及元数据采集至归档文件夹中,并符合以下规定:
a) 采集的电子文件组件存储格式符合第9章的规定;
b) 采集的元数据符合第8章的规定;
c) 电子文件组件和元数据的采集一般以实时、物理的形式进行,以计算机自动采集为主,必要时
可人工补充。
4.3 整理
将采集的电子文件组件及元数据按7.2的规定有序地存放至归档文件夹中,并按预先设置的命名规则生成电子文件号,对归档文件夹进行命名。
4.4 形成归档信息包
将完成整理的电子文件组件及元数据以归档文件夹为单位进行压缩打包形成归档信息包。
4.5 清点
4.5.1对归档信息包中的电子文件组件及元数据进行自动清点。归档的电子文件门类、保管期限、件数应当与归档信息包中的归档配置信息相匹配。
4.5.2经清点,电子文件组件及元数据有缺失的应予以补充,补充完整后重新归档;因特殊原因无法补充则在归档配置信息中记录原因后容缺归档。
4.6 生成验证信息
对归档信息包可通过可信时间戳和数字摘要等技术手段生成验证信息,确保其可追溯。生成的验证信息单独保存,并与归档信息包建立关联。
4.7 数据交换
4.7.1将归档信息包从一体化在线平台交换到电子档案管理系统,并按规定生成政务服务事项电子文件交换目录作为系统间交换凭据。
4.7.2数据交换一般基于 WebService等通用标准的统一数据交换接口实现。基于一体化在线平台完成电子文件归档和电子档案管理工作的,此步骤将归档信息包从一体化在线平台的业务归档模块交换到电子档案管理模块。
8 归档检测
8.8.1通过专业检测工具或系统集成的检测模块,对归档信息包进行真实性、完整性、可用性、安全性等技
8.8.2术检测和验证,记录检测时间、结果,并向一体化在线平台反馈检测结果。
9 登记编目
将检测合格的归档电子文件及其元数据按 GB/T18894—2016的要求导入电子档案管理系统预归档库进行登记,并自动编制档号,生成归档目录和归档登记表:
a) 可按规定的命名规则将电子文件号自动转换为由全宗号、档案门类代码、机构(问题)代码等要素组成的档号;
b) 对归档信息包中的基本信息进行解析,自动生成归档目录;
c) 根据需要,可人工进行排序调整、元数据补充或归档阶段元数据调整等操作,但不得修改电子文件和办理阶段元数据的原始内容。
10 形成电子档案
最后将完成归档的政务服务事项电子档案导入电子档案管理系统正式库,由政务服务机构的档案部门进行管理。
文章参考国家档案局官网,不附有任何广告形式,原文章《DA/T85—2019》如有侵权请联系随时进行删除,如需了解详情可参考原文链接如下:
https://www.saac.gov.cn/daj/hybz/201912/7d25599d474b453197478560a1f1daee/files/dea3da0e09094dc0aa15956c00971576.pdf
